

为推动高校加快适应人工智能发展对人才需求、就业服务等提出的新要求,帮助用人单位培养和招聘更多实用型、复合型和紧缺型人工智能(应用)人才,更好促进校企人才供需对接,教育部高校司决定征集一批“人工智能应用”领域供需对接就业育人项目,北京慧诚天下自动化装备有限公司和河北慧诚天下智能科技有限公司各自成功入选其中3个项目,包括就业实习基地项目、定向人才培养项目、重点群体就业帮扶项目。

就业实习基地项目:
企业授予合作高校为毕业生就业实习基地,每年接纳自动化类、机电设备类、机械设计制造类、机械类或电子信息类等专业学生进企业实习,为毕业生提供真实的工作环境与实践机会,培养学生的专业技能与职业素养,并为优秀实习生提供就业机会。
重点群体就业帮扶项目:
支持学校设立或实际开展校级“宏志助航计划”项目培训和培训重点困难群体学生,为合作高校重点群体毕业生提供就业培训,为学校提供或联系相关专业对口实习实践岗位,结对帮扶,支持学校设立校级“宏志助航计划”项目培训1期。
定向人才培养培训项目:
共建就业实习基地,结合企业实际需求与行业标准,共同制定科学合理的定向人才培养方案,实施“双导师”制度,培养高素质技能型人才。
在教育部高校学生司指导下,慧诚智能将会围绕“智能制造(机械工程类、电气工程类、机器人工程类、自动化类、电子信息类)”等专业紧缺人才方面与高校进行紧密合作,开展供需对接就业育人项目(第四期),项目类型及数量为北京慧诚天下自动化装备有限公司就业实习基地10项、定向人才培养培训10项、重点群体就业帮扶5项;河北慧诚天下智能科技有限公司就业实习基地10项、定向人才培养培训1项、重点群体就业帮扶3项。
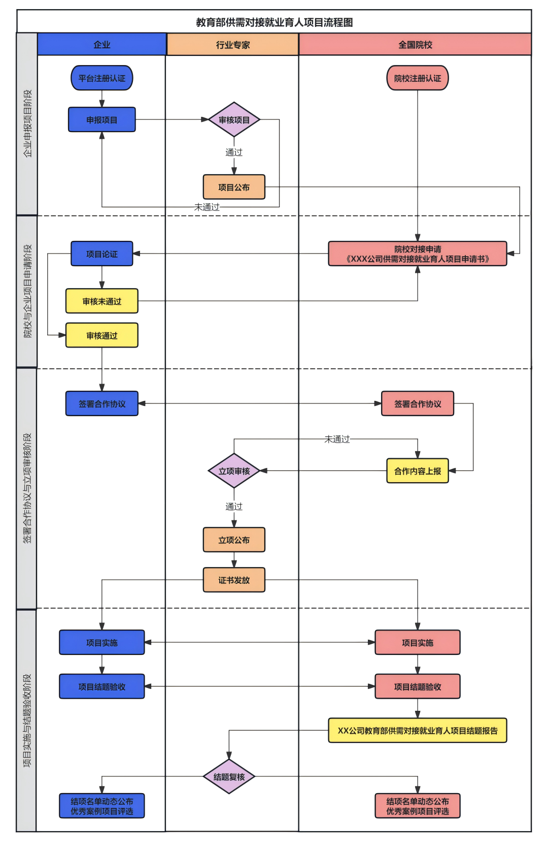
第一,院校登录教育部供需对接就业育人项目平台,以下简称“平台”https://www.ncss.cn/jyyr

院校提交校企合作申请,上传项目申请书。(见下文附件2)
审核通过后企业与所在高校签署合作协议。(见下文附件3)
高校提交校企合作内容,并上传合作协议(合作协议须项目负责人签字并加盖公章)。
省级教育行政部门按照“即申即办”的工作原则开展常态化评审,在平台提交立项结果,立项名单动态公布。

(立项证书样图)


(项目申报流程图)
项目开展时间:2024年7月 - 2025年7月
若在此期间您有任何问题
请与付主任(13131311813)联系
(附件见公众号“慧诚智能科技”)

河北省职业院校技能大赛工业机器人安装与编程赛项圆满落幕

1月10日,2026年河北省职业院校技能大赛智能焊接技术赛项在河北机电职业技术学院正式启幕。

2026年1月9日,河北省职业院校技能大赛工业机器人安装与编程赛项正式拉开帷幕。

2025 年 12 月 15 日下午,河北省校企合作促进会会长班伟民带队,河北外国语学院计算机学院院长王泽贤、计算机学院专业公司化负责人倪森一行莅临河北慧诚天下智能科技有限公司考察交流。慧诚智能董事长

2025年慧诚智能赴鞍山千山区洽谈合作共绘智能制造与低空经济产教融合新蓝图2025年12月9日,北京慧诚天下自动化装备有限公司董事长温朋率团队赴鞍山市千山区考察交流,与千山区委副书记、区长李扬,区委常

卓越工程师培养改革座谈会在北京召开。中共中央政治局常委、国务院副总理丁薛祥出席会议并讲话。